Seit der Singularity Version 1.8.3 werden auch noch die Texturen der SL-Objekte mit exportiert, inklusive Wiederholungen und Ausrichtung. Sowohl beim Primobjekt als auch bei den Texturen muss man Ersteller und Besitzer sein, damit diese von der Export-Funktion erfasst werden. So wird sichergestellt, dass man nur eigene Kreationen exportieren kann und keine Rechte von Dritten verletzt werden.
Ich habe das heute mal an einem einfachen Regal ausprobiert, weil ich wissen wollte, ob und wie viele Prims damit beim Land Impact eingespart werden können. Zuerst habe ich das Regal aus 9 Standard-Prims erstellt. Dementsprechend war auch der Land Impact 9. Dazu dann eine Holztextur, die ich selbst hochgeladen habe, damit ich als Ersteller in den Eigenschaften eingetragen bin.
![]() |
| Mein Test-Regal aus Prims hat einen Land Impact von 9 |
> Mehr > Mehr > Werkzeuge > Save DAE....
Man kann mit "Save OBJ..." das Objekt auch im Wavefront-Format speichern, aber da Second Life das DAE-Format verwendet, habe ich das eben genommen.
Hier das Ganze mal bildlich dargestellt:
![]() |
| Die vier Schritte zum Mesh-Export |
![]() |
| Das Export-Fenster |
![]() |
| Upload des Regals als Mesh Modell |
![]() |
| Der Land Impact ist nach direktem Wiederhochladen etwa halbiert |
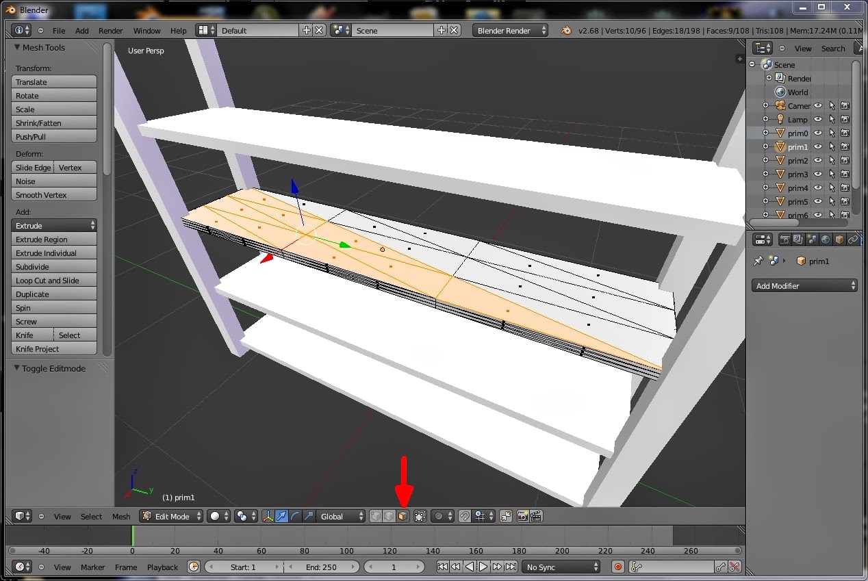
Jetzt habe ich mir das Regal mal in Blender geladen und die Polygone anzeigen lassen. Wie erwartet, waren die Flächen in weitaus mehr Dreiecke unterteilt, als notwendig. Dies liegt am Aufbau der internen SL-Prims, aus denen das Regal erstellt wurde. Das komplette Regal besteht aus 852 Dreiecken und 780 Eckpunkten. Weil ich wissen wollte, inwieweit sich der Land Impact in SL ändert, wenn ich die Polygone auf ein Minimum reduziere, habe ich mir die Arbeit mal gemacht.
![]() |
| Das Regal in Blender. Hier sieht man die vielen überflüssigen Dreiecke |
![]() |
| Durch Auswahl von 9 Dreiecken und Drücken der F-Taste... |
![]() |
| ...wird ein einzelnes, großes Dreieck erzeugt |
Das Ganze habe ich dann über den Blender-Export wieder als DAE-Objekt (Collada) unter Verwendung des Preset "Second Life Static" auf der Festplatte gespeichert und erneut im Beta Grid hochgeladen. Diesmal hat der Upload nur noch 11 L$ gekostet und der Land Impact betrug nach dem Rezzen nur noch 1 Prim. Auch hier war der eigentliche LI noch geringer (0.92), aber weniger als 1 Prim geht in SL sowieso nicht. Die Textur, die beim Rendern in Blender noch angezeigt wurde, war nach dem Upload nicht mehr auf dem Regal. Ich habe dann einfach die Original-Textur nachträglich auf das Objekt gezogen und zu meiner Überraschung waren meine alten Formateinstellungen (Wiederholungen und Rotation) für das Regal immer noch vorhanden.
![]() |
| Der Land Impact beträgt nach einer Optimierung in Blender nur noch 1 Prim |
Fazit:
Mit der Export-Funktion des Singularity über das DAE-Format und direktem Wiederhochladen der Objekte als Meshes, kann man schnell einige Prims einsparen, sofern sich die Objekte überwiegend aus ebenen Flächen zusammensetzen. Optimiert man zusätzlich noch die Anzahl der Dreiecke (Polygone) in einem 3D-Programm, kommt man sogar auf einen sehr geringen Land Impact. Allerdings ist diese manuelle Optimierung ziemlich aufwendig und für jemanden, der mit 3D-Programmen umgehen kann, wird es am Ende schneller sein, das Objekt einfach komplett neu zu erstellen. Dennoch halte ich diese Export-Funktion für sehr nützlich.
>> Downloadseite Singularity Viewer
>> Downloadseite Blender
Mein Bericht zur letzten Version des Singularity Viewers:
>> Singularity Viewer 1.8.3 wurde veröffentlicht









oh wie cool. davon wusste ich noch gar nichs. so kann man auch mal ohne grossartige blender Erfahrung mal shcnell eine Fenstereinfassung oder sonts etwas derartiges baue. muss ich gleich mal ausporbiere. das ist ja supi :)
AntwortenLöschenGerade dass man Prims mit gleicher Textur verschmelzen kann ist ein riesiger Vorteil der Umwandlung in Mesh. Und ich finde Inworld baut es sich besser, da man es so bauen kann, dass es exakt dahin passt wo es hinsoll. Sobald alles so ist wie es soll, exportiert und optimiert man, importiert es wieder und hat ein super passiges Mesh-Möbel oder sonstiges Konstrukt. Die Funktion ist schon genial...
AntwortenLöschenLiebe Grüsse
Ly
Hallo, sehr interessant. Aber ich bekomme das ganze zwar exportiert, aber wenn ich wieder hochladen will als Mesh, steht im fenster "Sie sind nicht berechtigt Mesh Modelle hochzuladen"
AntwortenLöschenIch habe bisher nicht rausgefunden warum das so ist...
Weitere Frage, was passiert mit Scripten. Muss ich die vorher rausnehmen, oder kann ich die drin lassen und funktioniert das ganze dann noch ?
Danke
Gruß
Sixx
danke :) Frage erledigt, mit Sl Viewer. dort stand ich muss ein Tutorial durchlaufen um die Wichtigkeit von Copyrightrechten zu verstehen.. Nu läuft es :) Sixx
LöschenAlso, wenn du versucht hast, die Meshes wieder in Second Life hochzuladen, dann musst du dafür zwei Voraussetzungen erfüllen. Einmal muss eine Zahlungsinfo hinterlegt sein (Kreditkarte oder PayPal) und man muss ein Tutorial absolvieren. Es gibt dafür auch extra eine Seite auf der Account-Homepage.
Löschen>> Mesh Upload Status
Nur wenn beide Felder grün hinterlegt sind, kann man Meshes in SL hochladen.
In OpenSim Grids oder auf eine Standalone-Region auf deiner Festplatte, kannst du aber solche Meshes ohne Einschränkung hochladen.
Beim Exportieren kann man die Skripte in den Prims drin lassen. Sie werden aber nicht mit exportiert. Das heißt, nach einem Import der Meshes sind keine Skripte drin. Du kannst aber die Skripte ins Inventar ziehen und nach dem Import wieder in das Mesh einfügen. Allerdings gibt es auch Skripte, die nur mit Prims funktionieren (z.B. wenn bestimmte Childprims über Namen im Skript angesprochen werden). Sowas funktioniert dann mit einem Mesh nicht mehr, da die Struktur nicht mehr aus einzelnen Prims besteht, sondern aus Vertices und Triangles. Die meisten Skripte sollten aber auch in Meshes funktionieren.
Ups, da haben wir wohl zur gleichen Zeit etwas geschrieben. :)
LöschenDanke für die Rückanwort :) Nun hab ich mich mal in Blender versucht etwas zu orientieren. Ist echt schwer.. Was ich versucht habe, ist an einem Shop den ich erstellt habe, den LI etwas weiter zu senken. Als Konvex hab ich 13 LI.. stelle ich den Shop um auf Prim komme ich auf 33 Prim. Das wollte ich nun ändern indem ich die Polygone über Blender anzupassen. Hab da jede Menge über "F" Taste zu einer Fläche angepasst..
AntwortenLöschenDann wieder in SL hochgeladen. Leider gab es keine Änderung der 33 Prim. Was ich nicht gemacht habe ist "Vertex Select mit Select All und Remove Doubles alle doppelten Eckpunkte gelöscht" Kann das der Grund sein, oder müsste generell bei Änderung der Polygone die Prim sinken.
Andere Frage, vielleicht kannst mir da auch helfen. Ich habe eine Bodenstruktur, die per 3D Programm erstellt wurde. Also Landschaftsboden der uneben, etwas hügelig ist. Dort gibt es wohl keine Polygone, dort wird mit die gesamte Fläche eben nur über Quadrate mit Eckpunkten angezeigt. Wie bekommt man das denn angepasst.
Letze Frage, wenn ich mit dem InGame Tool" Mesh Studio" ein Prim.Objekt exportiere kann ich Low Poly, Middle Poly etc. einstellen, gibt es sowas zum Export bei Blender auch ?
Danke, Gruß Sixx
Also, der LI eines Objekts (einzelnes Prim oder verbundene Gruppe) berechnet sich immer aus dem höchsten Wert der Berechnung von Downloadgröße, Physik und Serverbelastung. Die Anzahl der Polygone wirkt sich am meisten auf die Downloadgröße aus. Ob da nun die Doubles mitgezählt werden, weiß ich nicht. Das ist aber anzunehmen. Welcher von den drei Werten der höchste ist, siehst du, wenn das Objekt angewählt ist und du im Baufenster auf "Weitere Infos" klickst. Hier ein Beispiel: How to find an object's land impact rating.
LöschenWenn bei deiner Bodenstruktur die gesamte Fläche als Quadrat angezeigt wird, dann ist das eine Bounding Box. Sowas kann sowohl ein Mesh sein, bei dem man lose Polygone über die Box zu einem einzigen Objekt verknüpft hat, als auch ein Sculpty, die ja immer eine Bounding Box hat. Ich tippe auf Ersteres, denn Sculpties sind ja phantom und man könnte nur mit zusätzlichen Primplatten auf sowas mit dem Avatar laufen. Wenn es ein Mesh ist und du die Bounding Box in der Objektstruktur von Blender ausblendest, solltest du dann auch Polygone sehen.
Mesh Studio kenne ich nicht. Aber sowas wie Low, Middle, High Poly wird für SL im Importfenster einer Mesh-Datei (Collada Format) im Viewer eingestelt. Beim Export mit dem Singularity gibt es jedoch immer einen Real Poly, also es werden genau die Polygone erzeugt, die das Objekt in der ursprünglichen Datenstruktur hat.
jaaaa... ähm.. seit einer Stunde versuche ich die Bounding Box auszublenden.. ich weiß aber nicht wo bzw wie :D Verdammt... Sixx
Löschengefunden.. hätte ich mal 2 Minuten länger geschaut. Wenn ich die Bounding Box ausschalte bekomme ich einfach nur eine quadratische Kiste in Linienform angezeigt..
LöschenIch kenne mich mit Blender im Grunde auch nicht besonders gut aus. Aber ich weiß, dass Blender sowohl Dreiecke als auch Rechtecke als Polygone verwenden kann. SL kommt aber nur mit Dreiecken zurecht. Wenn du eine quadratische Kiste siehst, die keine dreieckige Unterteilung hat, dann ist das irgend ein Sonderfall, den ich nicht kenne. Vielleicht war das in SL dann doch ein Sculpty, keine Ahnung.
Löschen